購物車 會員
  • 登入
  • 註冊
  • 忘記密碼
購物車
購物車是空的
新屋區農會
  • 首頁
  • 關於農會
    • 歷史背景
    • 歷史與未來
    • 長官簡介
    • 推廣部
    • 保險部
    • 信用部
    • 會務介紹
    • 聯絡各部門及辦事處
    • 稻米故事館
  • 金融業務
  • 新屋風情
    • 樂活鄉特色
      • 米倉文化
      • 蔬菜瓜果
      • 休閒農業
    • 農民故事
  • 線上購買
    • 好米專區
    • 伴手禮
    • 餅乾
    • 烘培系列
    • 養生系列
  • 最新消息
  • 下載專區
  • 聯絡我們
新屋區農會
  • 首頁
  • 關於農會
    • 歷史背景
    • 歷史與未來
    • 長官簡介
    • 推廣部
    • 保險部
    • 信用部
    • 會務介紹
    • 聯絡各部門及辦事處
    • 稻米故事館
  • 金融業務
  • 新屋風情
    • 樂活鄉特色
      • 米倉文化
      • 蔬菜瓜果
      • 休閒農業
    • 農民故事
  • 線上購買
    • 好米專區
    • 伴手禮
    • 餅乾
    • 烘培系列
    • 養生系列
  • 最新消息
  • 下載專區
  • 聯絡我們

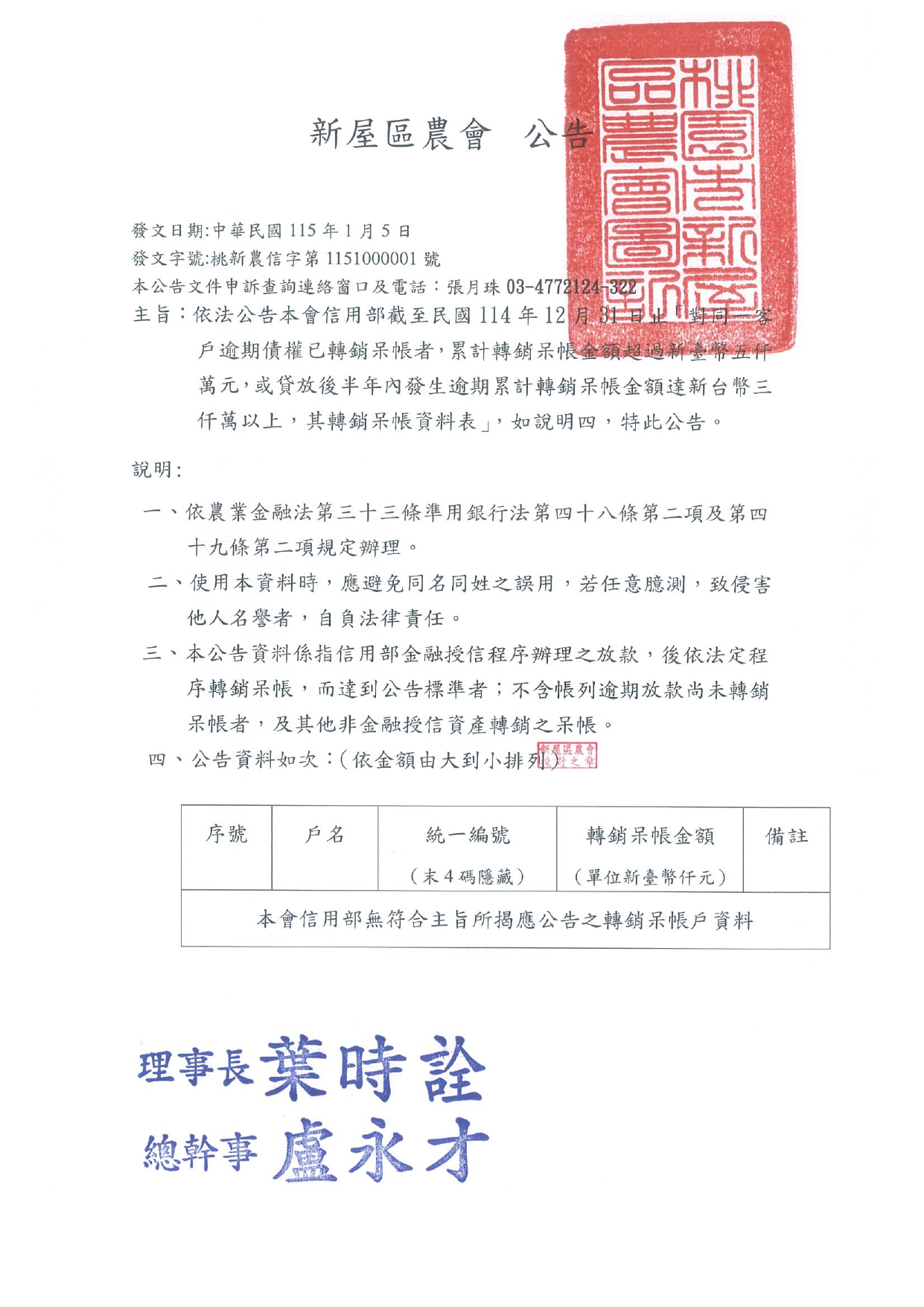
新屋區農會114年呆帳公告

  1. 首頁
  2. 金融業務
  3. 新屋區農會114年呆帳公告

新屋區農會114年呆帳公告

金融業務 (TOP 10)

  • 新屋區農會代收代付手續工本費收取一覽表
  • 金融卡消費扣款業務自106年6月1日起持有本會金融卡客戶,免個別來本會申請,亦可完成消費扣款交易
  • 防制洗錢全民總動員專區
  • 網路銀行及網路ATM
  • E-Bill 全國繳費網 APP
  • 感應式金片卡 & 台灣行動支付服務
  • 桃園市新屋區農會信用部履行個人資料保護法第八條第一項告知義務 (放款)
  • 桃園市新屋區農會信用部履行個人資料保護法第八條第一項告知義務 (存款)
  • 新屋區農會牌告存、放款利率調整
  • 111年防制洗錢及打擊資恐內部控制制度聲明書
桃園市新屋區為北部地區最大稻米生產區,埤塘、永安漁港孕育了豐富文化的水鄉米都。

聯絡資訊

  • 03-477-2124
  • 03-477-0636 傳真
  • hsinwu2016@gmail.com
  • 桃園市新屋區中華路8鄰242號

快速連結

  • 首頁
  • 關於農會
  • 金融業務
  • 樂活鄉特色
  • 農民故事
  • 線上購買
  • 最新消息
  • 下載專區
  • 隱私權
  • 聯絡我們

Facebook 粉絲專頁

Copyright © 新屋區農會. All rights reserved.